业务专题 | 《温室气体自愿减排交易管理办法(试行)》解读及其对汽车行业的影响
2023年7月7日,生态环境部发布关于公开征求《温室气体自愿减排交易管理办法(试行)》(以下简称“管理办法”)意见的通知,该“管理办法”是自CCER暂停以来发布的最为重要的政策文件,被认为是CCER重启的重要信号。本文系统梳理了“管理办法”的主要变化,并在此基础上进一步分析了对汽车行业的影响。
一、“管理办法”的公布预示着CCER重启取得重大进展
碳交易机制是我国控制碳排放的重要政策工具之一。由于碳交易机制具有“抓大放小”的特性,仅纳入高排放行业,而其他行业在节能增效、固碳增汇方面的努力无法通过碳市场获得应有回报。因此,需要自愿减排交易机制作为补充,鼓励其他行业的节能减排行动。
2012年,发改委印发《温室气体自愿减排交易管理暂行办法》(以下简称“暂行办法”),对建立规范的自愿减排市场交易程序进行积极探索。但由于多方面原因,CCER项目备案于2017年暂停。
在《巴黎协定》提出建立全球碳交易机制背景下,自愿减排交易的重要性被广泛认同。同时,随着我国碳市场扩容,存量CCER正被迅速消耗,行业普遍呼吁重启CCER,增加CCER供给,以满足日益扩大的碳抵消需求。此次公开发布的“管理办法”,被认为是继2023年3月30日生态环境部公开征集方法学后的又一大实际动作,无疑将大大增强行业信心。
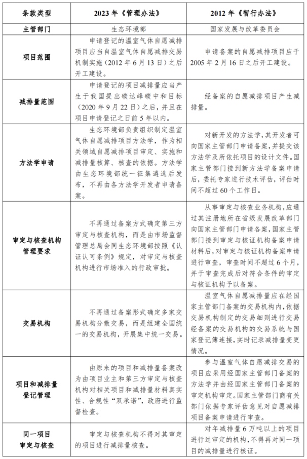
二、“管理办法”的主要变化
我国碳交易发展初期对CCER进行了有益探索,但存在数据管理不严等问题。“管理办法”进一步加强了对方法学申请、项目主体、审定核证机构等多个环节的管理,相对于《暂行办法》主要变化如下:

修订后的“管理办法”进一步强调了各级主管部门的监督管理作用,明确各参与主体的法律责任,有利于规范我国自愿减排市场的交易,推动CCER机制稳定发展。
三、“管理办法”对汽车领域碳减排项目开发的影响
相对传统燃油车,新能源汽车具有巨大降碳潜力,具备开发CCER项目的可能。
(1) 汽车领域相关方法学预计将在后续批次中发布
新能源汽车相关方法学在原有CCER方法学体系中已有体现,但受限于早期数据监测能力薄弱,汽车行业对碳减排交易制度整体认识不足,除地铁公交领域外,私人及货运领域相关案例极少。中汽数据基于广泛的数据基础和深厚的政策及标准研究制定经验,结合我国新能源汽车发展现状,提出了多项汽车领域方法学,并于4月底提交生态环境部。同时,中汽数据围绕数据监测问题也进行了探索,基于区块链技术打造了新能源汽车碳资产管理平台,支撑项目开发与政府监管。
未来,中汽数据将继续支撑汽车行业碳减排标准与平台建设工作,推动汽车行业方法学在后续批次尽快发布。
(2)汽车行业碳减排项目的边界进一步明确
根据“管理办法”在减排量范围方面的描述,项目登记前5年内产生的减排量均可申请登记,即设定5年追溯期。未来新能源汽车相关方法学通过后,依然能将历史销售/购买的新能源汽车产生的碳减排量纳入开发范围,大大提高了项目的开发效益。
按照“管理办法”在主管部门方面的描述,省级生态环境主管部门负责对本行政区内相关活动进行管理。由于车辆行驶具有不确定性,可能存在无法识别主管部门的问题。因此,在实际项目开发中需要将范围限定在省级范围内,避免产生管辖权问题,同时通过地理围栏技术对车辆行驶轨迹进行区分,明确项目边界。
友情链接
政府网站
行业网站
中汽中心网站群
中汽数据网站群