安全铸合规,治理促发展——“一站式”汽车数据安全与治理服务体系(总述篇)
智能网联发展使得汽车转化为新一代移动数据载体,也使得数据成为链接车企与用户、优化产品服务的关键,更是驱动汽车智能化技术迭代创新的核心。在与外界数据交互日渐频繁的同时,汽车所面临的数据泄露、数据篡改等安全威胁也在持续增加。如何在满足数据安全合规要求的同时进一步挖掘汽车数据价值,兼顾安全与发展,成为当下车企亟需解决的问题。
当前,汽车行业数据安全监管呈“部门多、要求严”的特点。工信部作为汽车行业主管部门,重点以智能网联汽车企业及产品准入、行政检查等手段开展数据安全监管;网信办作为网络与数据安全统筹协调部门,出台《汽车数据安全管理若干规定(试行)》,强化对个人信息和重要数据的保护;自然资源部以测绘地理信息为着手点明确汽车采集地理信息合规要求;公安部、国密局等部门也对数据安全防护、商用密码应用等提出相关要求。同时,“数安铸盾、数安护航、汽车数据安全合规试点”等工作的开展进一步压实企业数据安全责任。因此,车企亟需厘清当前政策合规边界,持续完善汽车数据安全管理举措,以满足政府部门监管要求。

汽车数据安全监管体系
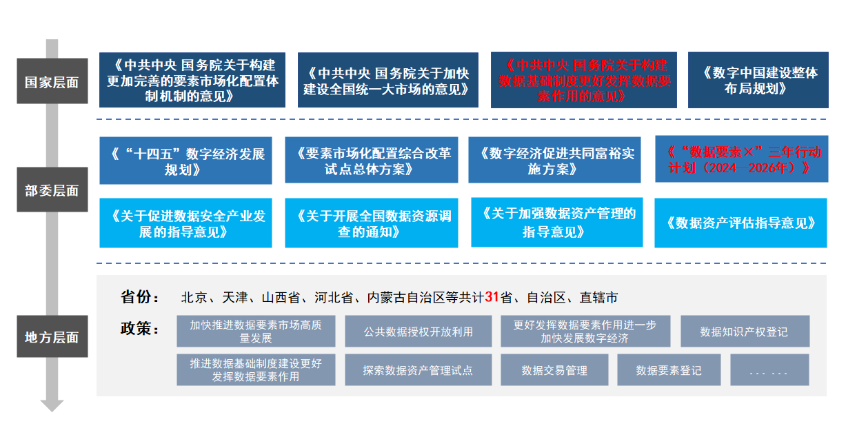
同时,以“数据二十条”为代表的促进数据要素流通应用相关政策密集出台,“数据要素×”典型案例征集和大赛的陆续开展,鼓励汽车等重点行业在合规的前提下充分挖掘汽车数据要素价值,促进汽车数据的合规流通与数据应用。

数据流通治理政策体系
因此,为保障数据安全合规前提下推动企业数据高效治理,赋能汽车行业数据安全与发展双需求,中汽信息安全研究中心推出“一站式”汽车数据安全与治理服务体系,助力汽车企业构建汽车数据安全合规能力、提高汽车数据治理效能,共享数字经济发展红利。

“一站式”汽车数据安全与治理服务体系
中汽信息安全研究中心长期支撑工信部、网信办、国家数据局等部委开展行业管理工作,重点开展“双随机、一公开”检查、“汽车数据安全管理年报”评审等多项支撑工作,深入了解政策监管内容。基于此,中汽信息安全研究中心面向汽车数据安全与治理需求,系统性开展汽车数据安全政策法规咨询、汽车数据安全管理体系咨询、汽车数据安全流通治理等业务,打通汽车数据资产盘点、汽车数据跨境、交易流通、风险评估等重点环节,并在车型产品上有效开展数据安全合规实践,通过“一站式”汽车数据安全与治理服务,助力一汽、大众、丰田、日产等多家行业头部企业合规建设和落地应用。
联系人
姚颖异
王瑞
王海均
张巧
友情链接
政府网站
行业网站
中汽中心网站群
中汽数据网站群